第四周作业 - Node源码分析
一、总结:
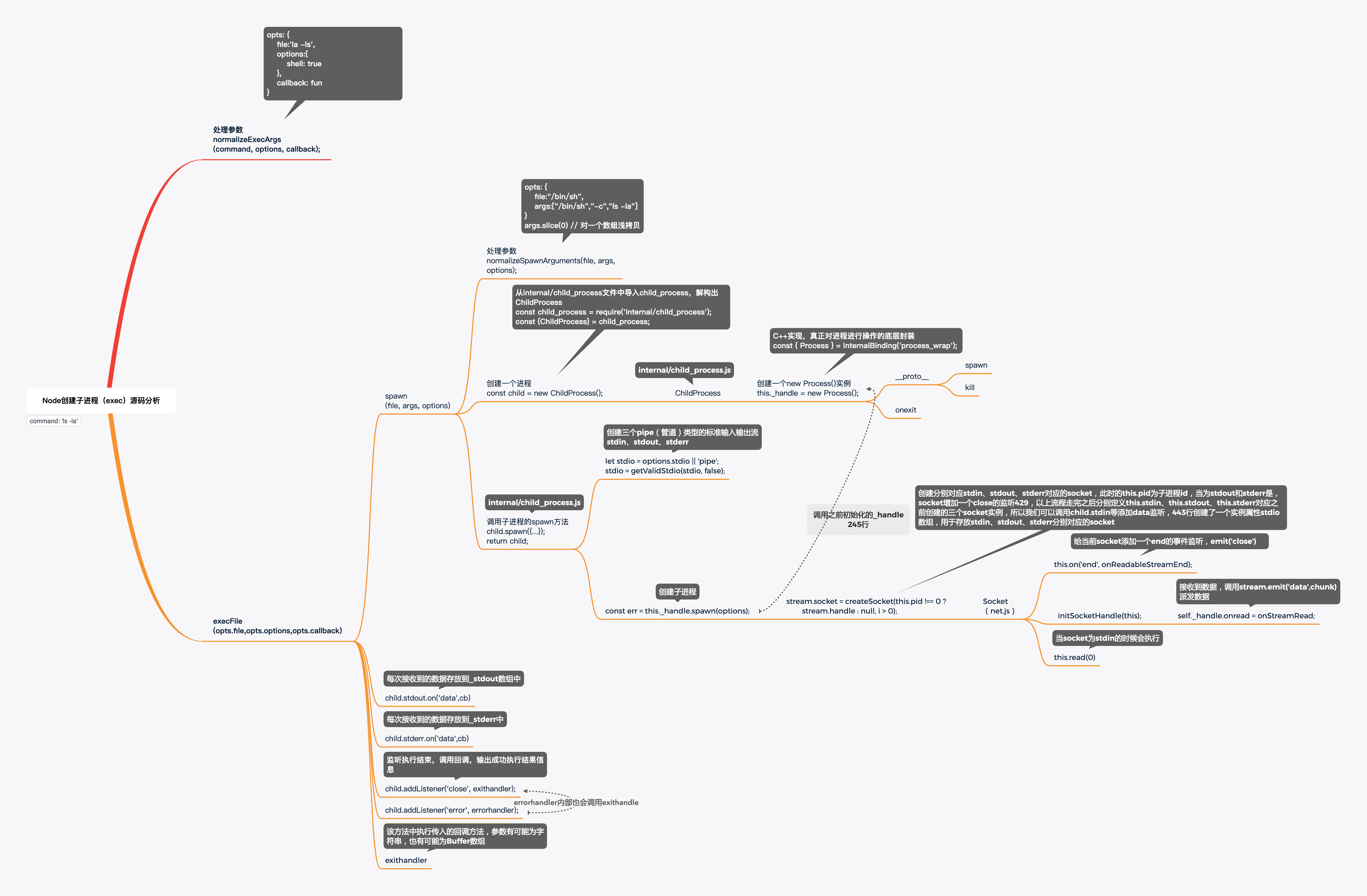
exec/execFile/spawn/fork的区别
exec:原理是调用/bin/sh -c执行我们传入的shell脚本,只做了参数处理就调用了execFile
execFile:原理是直接执行我们传入的file和args,底层调用spawn创建和执行子进程,并建立了回调,一次性将所有的stdout和stderr结果返回
spawn:原理是调用了internal/child_process,实例化了ChildProcess子进程对象,再调用child.spawn创建子进程并执行命令,底层调用了child._handle_spawn执行process_wrap中的spawn方法,此时才创建了子进程。执行过程是异步的,执行完毕后通过PIPE进行单向数据通信,通信结束后子进程发起onexit回调,同时Socket会执行close回调
- fork:原理是通过spawn创建子进程和执行命令,通过setupchannel创建IPC通信,用于父子进程之间双向通信
data/error/exit/cloes回调的区别
data:主进程读取数据过程中通过onread=onStreamRead发起回调
error:命令执行失败后发起回调
exit:子进程关闭完成后发起回调
close:子进程所有Socket实例全部关闭后发起回调(stdin,stdout,stderr)
Stdout close /stderr close:特定的PIPE读取完成后调用onReadableStreamEnd关闭socket时发起的回调
二、源码分析思维导图
exec:

execSync:
